楼主: spid

各国经济刺激计划

[复制链接]

731

主题

2994

帖子

8369

积分

论坛元老

Rank: 8Rank: 8

积分
8369
 楼主| 发表于 2020-5-28 14:05:38 | 显示全部楼层
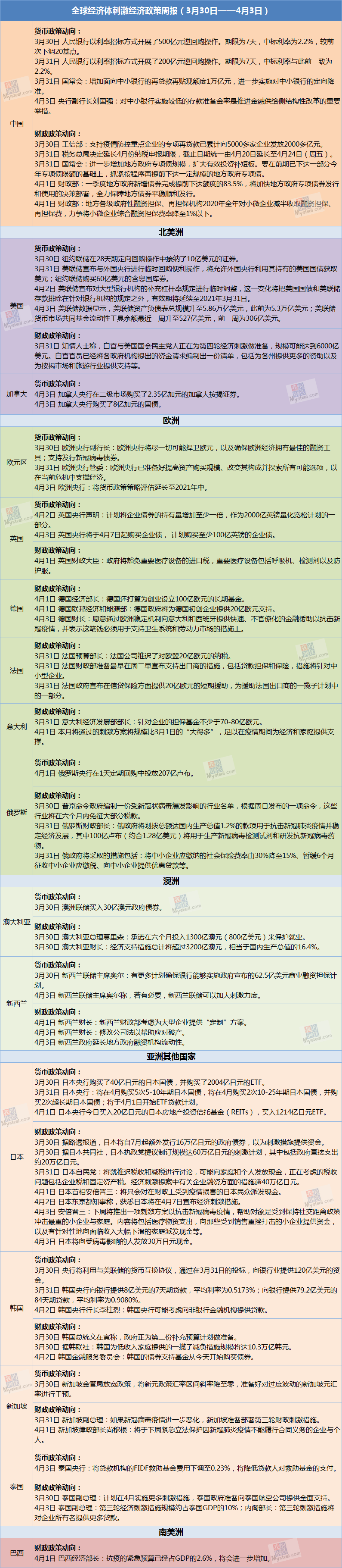
全球经济体经济刺激政策周报(3月30日-4月3日)
Mysteel不完全汇总了本周(3月30日-4月3日)全球15个经济体实施经济刺激的政策,具体如下:
宁鸣而死,不默而生
回复

使用道具 举报

731

主题

2994

帖子

8369

积分

论坛元老

Rank: 8Rank: 8

积分
8369
 楼主| 发表于 2020-5-28 14:13:57 | 显示全部楼层
spid 发表于 2020-5-28 14:05
全球经济体经济刺激政策周报(3月30日-4月3日)
Mysteel不完全汇总了本周(3月30日-4月3日)全球15个经济体 ...

新浪没有3月更早的刺激政策周报。
本贴收集了一些,义务劳动不太细致,凑合用吧。
宁鸣而死,不默而生
回复

使用道具 举报

205

主题

2507

帖子

6157

积分

论坛元老

Rank: 8Rank: 8

积分
6157
发表于 2020-6-1 07:32:30 | 显示全部楼层
spid 发表于 2020-5-28 14:13
新浪没有3月更早的刺激政策周报。
本贴收集了一些,义务劳动不太细致,凑合用吧。 ...

早啊
好,学习一下
回复

使用道具 举报

731

主题

2994

帖子

8369

积分

论坛元老

Rank: 8Rank: 8

积分
8369
 楼主| 发表于 2020-6-2 08:36:24 | 显示全部楼层
全球经济体经济刺激政策周报(5月25日-5月29日)
Mysteel不完全汇总了本周(5月25日-5月29日)全球14个经济体实施经济刺激的政策,具体如下:


宁鸣而死,不默而生
回复

使用道具 举报

731

主题

2994

帖子

8369

积分

论坛元老

Rank: 8Rank: 8

积分
8369
 楼主| 发表于 2020-6-10 11:27:37 | 显示全部楼层
本帖最后由 spid 于 2020-6-10 22:10 编辑

  本周,中国央行合计进行了2200亿元逆回购操作,由于本周合计有6700亿元逆回购到期,单周实现净回笼4500亿元。

  欧洲方面,随着欧洲地区新冠疫情发展趋缓,欧洲多国本周采取多种措施,包括出台经济刺激计划、向低收入人群发放补贴、恢复跨境人员往来等,以期尽快恢复经济。

  Mysteel不完全汇总了本周(6月1日-6月5日)全球13个经济体实施经济刺激的政策,具体如下:

宁鸣而死,不默而生
回复

使用道具 举报

731

主题

2994

帖子

8369

积分

论坛元老

Rank: 8Rank: 8

积分
8369
 楼主| 发表于 2020-6-24 21:39:10 | 显示全部楼层
Mysteel不完全汇总了本周(6月15日-6月19日)中国、美国等全球9个经济体实施经济刺激的政策。

本周,中国央行方面,央行累计开展3000亿元逆回购操作和2000亿元MLF操作,由于本周累计有4200亿元逆回购和2400亿元MLF到期,从全口径测算,央行本周净回笼1600亿元人民币。

美国方面,美联储主席鲍威尔警告,美国经济复苏前景存在“高度不确定性”,尤其是中小企业、低收入者以及少数族裔面临更多风险。他重申美联储将运用所有工具,确保美国经济强劲复苏。



宁鸣而死,不默而生
回复

使用道具 举报

731

主题

2994

帖子

8369

积分

论坛元老

Rank: 8Rank: 8

积分
8369
 楼主| 发表于 2020-7-2 12:28:08 | 显示全部楼层
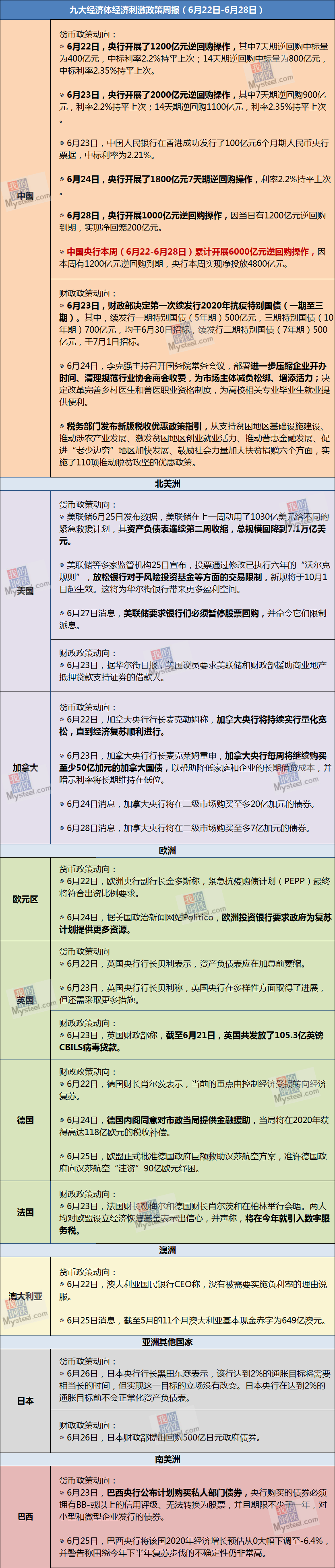
Mysteel不完全汇总了本周(6月22日-6月28日)中国、美国等全球9个经济体实施经济刺激的政策动向。
本周,中国央行方面,本周央行累计开展6000亿元逆回购操作,因本周有1200亿元逆回购到期,央行本周实现净投放4800亿元。
美国方面,美联储6月25日发布数据显示,美联储资产负债表连续第二周收缩,总规模回降到7.1万亿美元。
各经济体货币/财政政策具体如下:


宁鸣而死,不默而生
回复

使用道具 举报

731

主题

2994

帖子

8369

积分

论坛元老

Rank: 8Rank: 8

积分
8369
 楼主| 发表于 2020-7-12 21:37:25 | 显示全部楼层
英国宣布7.05亿英镑计划 加强脱欧后边境检查
国际在线
发布时间:07-12  18:14

当地时间7月12日,英国宣布将投资7.05亿英镑,加强明年脱欧过渡期结束以后英国边境管理。这份计划包括建立新的边境检查站和招募500名边境工作人员。这笔资金中约4.7亿英镑将用于港口和内陆基础设施建设,而其余的2.35亿英镑将用于开发英国税务与海关系统及相关设备采购和招募人员。

目前,英国还处于脱欧过渡期,在此期间,仍然适用现有的贸易规则以及关税同盟和欧盟单一市场的成员资格。过渡期结束后,英国与欧盟的关系将取决于双方是否能达成贸易协议。截至目前,英国与欧盟未来关系谈判还未取得实质进展,双方未能达成任何协议。(总台记者 杨洪)
宁鸣而死,不默而生
回复

使用道具 举报

731

主题

2994

帖子

8369

积分

论坛元老

Rank: 8Rank: 8

积分
8369
 楼主| 发表于 2020-7-12 21:39:02 | 显示全部楼层
英国政府出台300亿英镑经济刺激计划
2020-07-12 02:43 文汇报
7月8日,财政大臣苏纳克宣布推出300亿英镑的方案以避免失业率的攀升,至此,英国政府用于抗疫的公共开支已增至1900亿英镑。更令人担忧的是,新冠疫情使得英国3月和4月的国民生产总值下滑25%,相当于抹平了过去18年的经济增长。

分析认为,苏纳克公布的一揽子刺激计划是偏离保守党传统理念的一场赌博,目的是避免出现大规模的失业潮。据经济合作与发展组织估算,在没有第二波疫情的前提下,英国的失业率将在年底达到11.7%的历史高位,如若出现第二波疫情,失业率可攀升至15%。

据英国广播公司(BBC)报道,300亿经济刺激计划包括多项支出。

针对失业问题,英国政府将向召回停薪留职员工的企业提供现金奖励,从11月开始至明年1月,企业每召回一名员工继续工作,将获得1000英镑的奖励。苏纳克称,如果每一位停薪留职的员工都返回工作岗位,那么政府的总支出可能高达94亿英镑。

另外,针对16-24岁可能长期处于失业状态的年轻人,政府也提供了21亿英镑的拨款,鼓励企业为年轻人提供6个月实习工作。

其次,针对餐饮等受疫情影响较大的行业,英国政府耗资5亿英镑,推行出门吃饭半价优惠政策。从8月开始,每周一至周三,人们前往参加活动的餐厅用餐即可享受五折优惠,每人最高可优惠10英镑。据锡,该政策的出台可保护180万个工作岗位。

另外,政府还将餐饮、酒店和旅游景区等地的增值税从20%下调至5%。苏纳克称,这“40亿英镑的催化剂将保护240万个工作”。

针对房地产行业,英国政府通过减免9个月的印花税重振房地产市场。从7月8日起,政府对50万英镑以下的房产买卖减免印花税。该政策将使英国政府减少38亿英镑的收入。

英国财政研究所(IFS)估计,今年英国政府的财政赤字将达3500亿英镑,创下和平时期的最高纪录。

“苏纳克的策略就是花钱,以最大程度减轻疫情对经济的长期影响。我不认为财政大臣会非常担心今年的赤字规模,而真正让他担心的是明年、后年的赤字。” 财政研究所的负责人保罗·约翰逊对BBC表示,这笔“债务的大山”将带给苏纳克及其继任者们数十年的包袱。

财政研究所预计,增税时期即将到来。据估算,全职普通雇员的每月税单增加100英镑以上,才能平衡国家债务和国内生产总值之间的比率稳定。可见英国未来财政状况“前所未有”之严峻。
宁鸣而死,不默而生
回复

使用道具 举报

731

主题

2994

帖子

8369

积分

论坛元老

Rank: 8Rank: 8

积分
8369
 楼主| 发表于 2020-7-12 21:39:50 | 显示全部楼层
迪拜推出规模达4.08亿美元的经济刺激计划
界面新闻  发布时间:07-11 20:42

阿拉伯卫星电视台7月11日消息,迪拜王储谢赫·哈姆丹·本·穆罕默德·本·拉希德·阿勒马克图姆今日在推特上宣布,迪拜已推出规模达15亿迪拉姆(约合4.08亿美元)的新经济刺激计划,疫情相关的经济刺激方案总额达63亿迪拉姆。

阿勒马克图姆表示,除酒店、餐馆以及建筑等行业外,新的经济刺激计划还将惠及学校,“到下个12月前,我们将取消罚金,免除私立学校更新商业与教育执照的费用。”
宁鸣而死,不默而生
回复

使用道具 举报

您需要登录后才可以回帖 登录 | 立即注册

本版积分规则


快速回复 返回顶部 返回列表